TC358749是TOSHIBA東芝推出的一款HDMI-RX轉MIPI CSI-2TX的橋接芯片,像廣告機或VR、AR中會用MIPI信號輸出要求。所以在RK3399中搭配這顆是最合適之選。桑尼奇孫生,QQ:2335804557 18576699326,歡迎交流。(更多詳情)
TC358749的主要功能特性包括:
(1)HDMI-RX接口,支持HDMI1.4b
(2)CSI-2 TX接口,支持MIPI CSI-2協(xié)議,支持RGB888、RGB666,YCbCr422和YCbCr444s;
(3)I2C從模式接口;
(4)I2S音頻接口;
(5)TDM音頻接口;
(6)SPDIF音頻接口
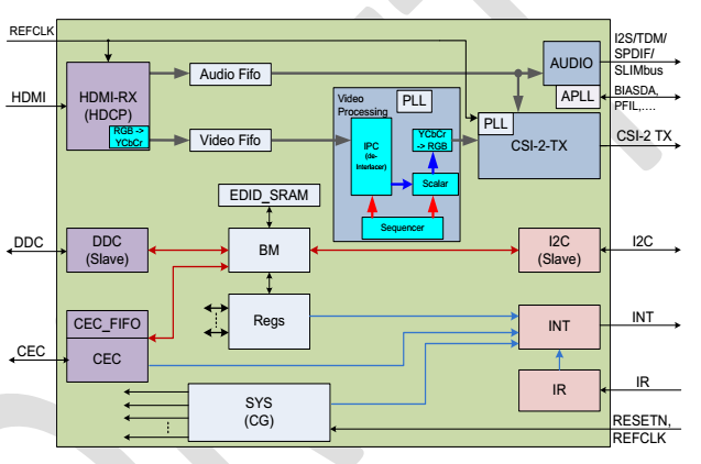
TC358749的功能框圖如下:

TC358749的管腳圖如下:

桑尼奇科技專業(yè)供應RK3399主控芯片及外圍的配套芯片,有樣品需要支持或關于RK3399方案相關信息,歡迎隨時咨詢,桑尼奇科技孫生,18576699326,QQ:2335804557。
(以上信息由深圳桑尼奇科技有限公司提供)
評論列表: