TPS54331
TPS54331是德州儀器(TI)公司推出的一款3A非同步壓降轉換芯片,該芯片集成有低靜態(tài)電流的場效應管,其Eco-mode特征進一步增加了該芯片的使用效率,同時該芯片還具有過載保護和熱保護等功能,其主要應用于:機頂盒、LCD顯示屏、電源充電器、5V/12V/24V分布式電源系統等中。QQ:1762516767 18675554078,原裝現貨,歡迎交流。(更多詳情)
TPS54331的采購信息如下:

TPS54331的主要功能特性包括:
1、3.5V to 28V Input Voltage Range
2、Adjustable Output Voltage Down to 0.8V
3、Integrated 80 m? High Side MOSFET Supports up to 3A Continuous Output Current
4、High Efficiency at Light Loads with a Pulse Skipping Eco-mode?
5、Fixed 570kHz Switching Frequency
6、Typical 1μA Shutdown Quiescent Current
7、Adjustable Slow Start Limits Inrush Currents
8、Programmable UVLO Threshold
9、Overvoltage Transient Protection
10、Cycle-by-Cycle Current Limit, Frequency Fold Back and Thermal Shutdown Protection
11、Available in Easy-to-Use SOIC8 Package or hermally Enhanced SOIC8 PowerPADTM
Package
12、Supported by SwitcherPro? Software Tool
13、For SWIFT? Documentation
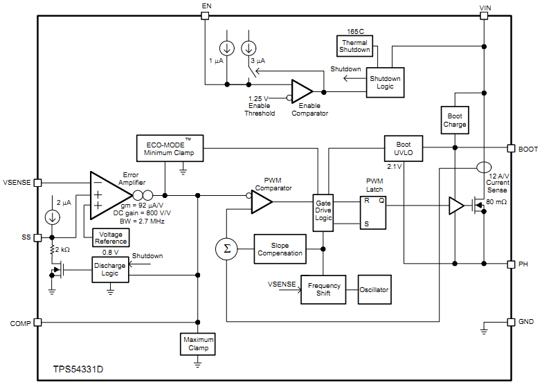
TPS54331的功能框圖如下:

TPS54331的管腳圖如下:

(以上信息由深圳桑尼奇科技有限公司提供)
評論列表: